如果想要用Python进行数据分析,就需要在项目初期开始进行探索性的数据分析,这样对数据有一定的了解。其中最直观的就是采用数据可视化技术,这样,数据不仅一目了然,而且更容易被解读。同样在数据分析得到结果之后,我们还需要用到可视化技术,把最终的结果呈现出来。
可视化视图都有哪些?
按照数据之间的关系,我们可以把可视化视图划分为4类,它们分别是比较、联系、构成和分布。我来简单介绍下这四种关系的特点:
比较:比较数据间各类别的关系,或者是它们随着时间的变化趋势,比如折线图;
联系:查看两个或两个以上变量之间的关系,比如散点图;
构成:每个部分占整体的百分比,或者是随着时间的百分比变化,比如饼图;
分布:关注单个变量,或者多个变量的分布情况,比如直方图。
同样,按照变量的个数,我们可以把可视化视图划分为单变量分析和多变量分析。
单变量分析指的是一次只关注一个变量。比如我们只关注“身高”这个变量,来看身高的取值分布,而暂时忽略其他变量。
多变量分析可以让你在一张图上可以查看两个以上变量的关系。比如“身高”和“年龄”,你可以理解是同一个人的两个参数,这样在同一张图中可以看到每个人的“身高”和“年龄”的取值,从而分析出来这两个变量之间是否存在某种联系。
可视化的视图可以说是分门别类,多种多样,今天我主要介绍常用的10种视图,这些视图包括了散点图、折线图、直方图、条形图、箱线图、饼图、热力图、蜘蛛图、二元变量分布和成对关系。
散点图
散点图的英文叫做scatter plot,它将两个变量的值显示在二维坐标中,非常适合展示两个变量之间的关系。当然,除了二维的散点图,我们还有三维的散点图。
我在上一讲中给你简单介绍了下Matplotlib这个工具,在Matplotlib中,我们经常会用到pyplot这个工具包,它包括了很多绘图函数,类似Matlab的绘图框架。在使用前你需要进行引用:
1 | import matplotlib.pyplot as plt |
在工具包引用后,画散点图,需要使用plt.scatter(x, y, marker=None)函数。x、y 是坐标,marker代表了标记的符号。比如“x”、“>”或者“o”。选择不同的marker,呈现出来的符号样式也会不同。
除了Matplotlib外,你也可以使用Seaborn进行散点图的绘制。在使用Seaborn前,也需要进行包引用:
1 | import seaborn as sns |
在引用seaborn工具包之后,就可以使用seaborn工具包的函数了。如果想要做散点图,可以直接使用sns.jointplot(x, y, data=None, kind=‘scatter’)函数。其中x、y是data中的下标。data就是我们要传入的数据,一般是DataFrame类型。kind这类我们取scatter,代表散点的意思。当然kind还可以取其他值,这个我在后面的视图中会讲到,不同的kind代表不同的视图绘制方式。
接下来,让我们来模拟下,假设我们的数据是随机的1000个点。
1 | N = 1000 |
运行一下上面的代码,就可以看到下面的视图(第一张图为Matplotlib绘制的,第二张图为Seaborn绘制的)。可以看到Matplotlib和Seaborn的视图呈现还是有差别的。Matplotlib默认情况下呈现出来的是个长方形。而Seaborn呈现的是个正方形,而且不仅显示出了散点图,还给了这两个变量的分布情况。


折线图
折线图可以用来表示数据随着时间变化的趋势。
在Matplotlib中,我们可以直接使用plt.plot()函数,当然需要提前把数据按照x轴的大小进行排序,要不画出来的折线图就无法按照x轴递增的顺序展示。
在Seaborn中,我们使用sns.lineplot (x, y, data=None)函数。其中x、y是data中的下标。data就是我们要传入的数据,一般是DataFrame类型。
这里我们设置了x、y的数组。x数组代表时间(年),y数组我们随便设置几个取值。下面是详细的代码。
1 | x = [2010,2011,2012,2013,2014,2015,2016,2017,2018,2019] |
然后我们分别用Matplotlib和Seaborn进行画图,可以得到下面的图示。你可以看出这两个图示的结果是完全一样的,只是在seaborn中标记了x和y轴的含义。


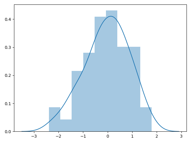
直方图
直方图是比较常见的视图,它是把横坐标等分成了一定数量的小区间,这个小区间也叫作“箱子”,然后在每个“箱子”内用矩形条(bars)展示该箱子的箱子数(也就是y值),这样就完成了对数据集的直方图分布的可视化。
在Matplotlib中,我们使用plt.hist(x, bins=10)函数,其中参数x是一维数组,bins代表直方图中的箱子数量,默认是10。
在Seaborn中,我们使用sns.distplot(x, bins=10, kde=True)函数。其中参数x是一维数组,bins代表直方图中的箱子数量,kde代表显示核密度估计,默认是True,我们也可以把kde设置为False,不进行显示。核密度估计是通过核函数帮我们来估计概率密度的方法。
以下一段绘制直方图的代码。
1 | a = np.random.randn(100) |
我们创建一个随机的一维数组,然后分别用Matplotlib和Seaborn进行直方图的显示,结果如下,你可以看出,没有任何差别,其中最后一张图就是kde默认为Ture时的显示情况。


